首页
头条
湖北
黄冈
点播
更多
民声
直播
专题
作风360
今日白潭湖
舌尖上的黄冈
文明实践
文明实践
黄州观察
改革攻坚面对面
改革攻坚面对面
电视
头条置顶(2条)
头条置顶(2条)
24小时
多彩旅游旅
百镇千村运动会
百镇千村运动会
听见
登录
登录长江云平台账号
×
邮箱/手机号
密码
验证码
下次自动登录
忘记密码?
登录
还没账号?
立即注册
其它登录方式
QQ登录
新浪登录
微信登录
点击头像快速登录
切换账号
个人中心
黄冈号
我的投稿
云账号设置
退出登录
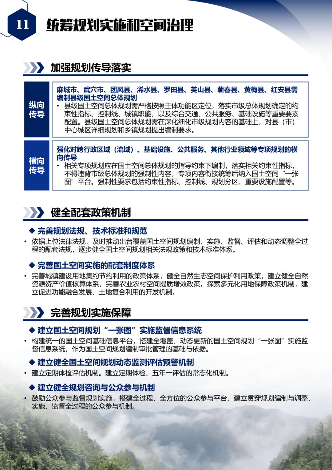
黄冈市国土空间总体规划(2021-2035年)
2025-10-19 09:09
0
来源:黄冈市融媒体中心、黄冈市自然资源和城乡建设局
编辑:袁安琪
点赞 0
发长微博
相关阅读
“新农人”张文武让200亩荒地生“金银”
老区小县出大作!《长江边的婚礼》何以跻身文华奖终评舞台
央视新闻!新闻来了〔2025.10.19〕
10月19日 早!黄冈 | 中国最好学科,黄冈这所学校上榜 ◆ 此处实行交通管制!
老区小县出大作 黄冈市团风县真实事件改编 《长江边的婚礼》在文华奖终评舞台成功展演
登录
评论一下
评论
0
人参与,
0
条评论
还没有评论,快来抢沙发吧!
最热评论
最新评论
已有
0
人参与,点击查看更多精彩评论
请输入验证码
×
确定
取消
请输入验证码