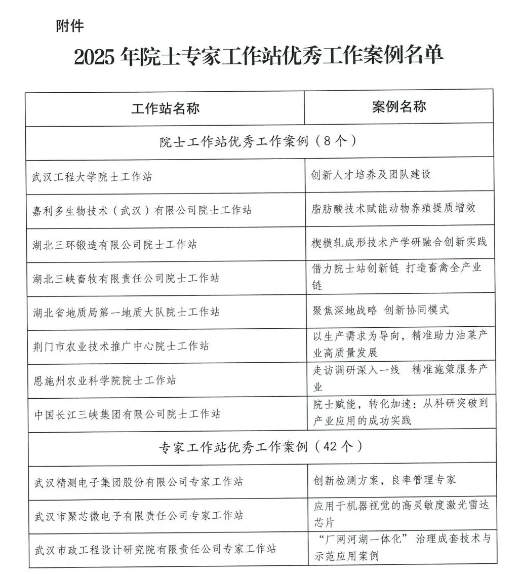
近日,2025年度湖北省院士专家工作站优秀案例名单揭晓,由黄冈市科协推荐的中农华威生物制药(湖北)有限公司专家工作站“犬包虫病快速诊断试剂盒及应用”、红安县二程长青种养殖专业合作社专家工作站“精准施策添活力 科技赋能红安苕”、湖北宏图中药材科技有限公司专家工作站“英山县苍术产业科技创新案例”、湖北亚星电子材料有限公司专家工作站“匠心智造,助力光电子信息产业腾飞”、武穴市林业科学技术推广中心专家工作站“科技赋能绿色发展 人才助力乡村振兴”等5家专家工作站案例成功入选!
此次入选的5家专家工作站以柔性方式引入高层次人才团队,积极推动产学研紧密合作,在核心技术突破、成果落地应用以及高端人才培养等方面取得重要进展,展现出显著的创新效能与活力,为全市工作站建设提供了示范标杆。希望这些工作站继续秉持创新精神,在科技攻关中再创佳绩,为黄冈高质量发展持续赋能。也期待全市更多的工作站,努力发挥平台优势,持续加强前沿探索,加速科技成果转化,为黄冈加快建设武汉都市圈协同发展重要功能区、全国革命老区高质量发展先行区贡献科技力量。
下一步,黄冈市科协将进一步加大院士专家工作站建设力度,加大优秀案例宣传与推广力度,充分发挥典型带动作用,进一步激发工作站创新潜能,支撑全市科技创新与发展迈向更高水平。


编辑 | 周红柳 初审 | 叶涵莹 终审 | 钱芳
来源 | 黄冈市融媒体中心、黄冈市科协
发布 | 黄冈市融媒体中心
请输入验证码